X
صفحه نخست
محتوا کلامی
محتوای تصویری
دکتر بهمن آبادی
ElectroMagnetism1 --Fall 1389
ElectroMagnetism II- Course- Sharif- Spring 1390
دکتر امیر جعفری
1388-Algebraic Geometery
Algebra III-1388
Algebratic Topology-1389
Linear algebra--Sharif-Spring 1390
Topics in Number Theory-1390
دکتر محسن جمالی
Number Theory-Fall1388
دکتر آرش رستگار
Topics in Number Theory- Course- Sharif- Spring 1401
Complex Analysis- Course- Sharif- Spring 1401
Arithmetic Geometry- Course- Sharif- Spring 1401
Topics in Algebraic Topology- Course- Sharif- Spring 1401
Geometric algebraic number theory-1391
دکتر سیاوش شهشهانی
1389-Analysis I
Calculus2-1388
Mathematical Analysis II-Course-Sharif-1390
دکتر شیخ جباری
Quantum Field Theory-Course-IPM-1389
QFT II- Course- IPM- Spring- 1390
دکتر محمد رضا عارف
Information theory- Course- Sharif- Fall 1390
دکتر کسری علیشاهی
Probability-fall-1388
Stochastic Analysis-1388
Randomized Analysis-1388
Statistics-Course-IASBS 1389
Theory of Probability - Course - Sharif -Fall 1389
probability and its application-Course-Sharif-1390
Real Analysis- Course- Sharif- Fall- 1390
مباحث پیشرفته در آمار-۱۳۹۱
دکتر غلامزاده
Algebraic Geometry-1388
دکتر کریم پور
Quantum I-Sharif-Fall 1389
Quantum II-Sharif-Fall 1389
دکتر مهدی گلشنی
Quantom field theory-1389
دکتر مصفا
String Theory I - Sharif - Spring-1390
دکتر رضا مقدسی
سلسله درسهای آموزش ریاضی 2
Vision-Course-Moghaddasi-Sharif-Fall 1389
دکتر نقشینه
Analysis II-1389
Analysis I -1387
Foundations of Mathematics-1389
Mathematical Analysis 2-Course-Amirkabir-1390
دکتر ابوالحسن واعظی
Condensed Matter (Special Topics)-Sharif-Fall-1390
فیلم های آموزشی
درس های دانشکده ریاضی دانشگاه شریف
سایت 3blue1brown
حساب دیفرانسیل
جبر خطی
شبکههای عصبی
معادلات دیفرانسیل
مسئلهها
چرا عدد پی؟
هندسه
آنالیز
توپولوژی
نظریهٔ گروه
علوم کامپیوتر
فیزیک
احتمال
همهگیریها
Lockdown math
متفرقه
خیام خیـــّـام
فرم ثبت نام در خیام خیّام
اطلاعات برگزاری
لینک ورود آنلاین به نشست
ویدیو جلسات برگزار شده
بنیانگذاران
مسائل و مسابقات
مسائل دبستانی
سؤالات المپیاد ششم
سؤلات ۱ تا ۱۰۰
سؤالات ۱۰۱ تا ۲۰۰
سؤالات ۲۰۱ تا ۳۰۰
سؤالات ۳۰۱ تا ۳۴۵
مسائل متوسطه اول
سؤالات فارسی المپیاد هفتم
سؤالات ۱ تا ۱۰۰
سؤالات ۱۰۱ تا ۲۰۰
سؤالات ۲۰۱ تا ۳۰۰
سؤالات ۳۰۱ تا ۴۰۰
سؤالات ۴۰۱ تا ۴۱۹
سؤالات فارسی المپیاد هشتم
سؤالات ۱ تا ۱۰۰
سؤالات ۱۰۱ تا ۲۰۰
سؤالات ۲۰۱ تا ۳۰۰
سؤالات ۳۰۱ تا ۴۰۰
سؤالات ۴۰۱ تا ۴۵۵
سؤالات فارسی المپیاد نهم
سؤالات ۱ تا ۱۰۰
سؤالات ۱۰۱ تا ۲۰۰
سؤالات ۲۰۱ تا ۳۰۰
سؤالات ۳۰۱ تا ۴۰۰
سؤالات ۴۰۱ تا ۴۴۳
سؤالات انگلیسی المپیاد نهم
سؤالات انگلیسی تشریحی المپیاد نهم
مسائل متوسطه دوم
سؤالات پیشنهادی المپیاد بین المللی ریاضی
سؤالات جبر
سؤالات ترکیبیات
سؤالات هندسه
سؤالات نظریه اعداد
سؤالات المپیادهای ریاضی داخلی ایران
سؤالات مرحله اول المپیاد ریاضی ایران
سؤالات مرحله دوم المپیاد ریاضی ایران
سؤالات آزمونهای خلاقیت، دوره تابستان المپیاد ریاضی ایران
سؤالات کلاس دهم
سؤالات کلاس یازدهم
سؤالات کوتاه پاسخ کلاس یازدهم
سؤالات تشریحی کلاس یازدهم
مسائل دانشگاهی
ریاضی 1
عدد
عدد چیست؟
اعداد حقیقی
عملیات جبری و ترسیم های هندسی
اعداد مختلط (1)
اعداد مختلط (2)
اعداد مختلط و تبدیلات هندسی
دنباله های عددی (صفحه اول)
دنباله های عددی (صفحه دوم)
تابع، محاسبه و تقریب
پایداری محاسبه
تابع های پیوسته؛ مثال های ابتدایی
خواص تابع های پیوسته (1)
خواص تابع های پیوسته (2)
مفهوم حد
مشتق
مفهوم مشتق (صفحه اول)
مفهوم مشتق (صفحه دوم)
نتایج اولیه مشتق پذیری (صفحه اول)
نتایج اولیه مشتق پذیری (صفحه دوم)
قاعده زنجیری، نماد لایب نیتس (صفحه اول)
قاعده زنجیری، نماد لایب نیتس (صفحه دوم)
تقریب خطی
نمودار تابع و کاربردهای آن (صفحه اول)
نمودار تابع و کاربردهای آن (صفحه دوم)
بهینه سازی (صفحه اول)
بهینه سازی (صفحه دوم)
چندجمله ای تیلور و تقریب های مرتبه بالا
انتگرال
مفهوم انتگرال (صفحه اول)
مفهوم انتگرال (صفحه دوم)
قضیه بنیادی حساب دیفرانسیل و انتگرال (صفحه اول)
قضیه بنیادی حساب دیفرانسیل و انتگرال (صفحه دوم)
برخی کاربردهای انتگرال (صفحه اول)
برخی کاربردهای انتگرال (صفحه دوم)
دو قضیه مهم انتگرال (صفحه اول)
دو قضیه مهم انتگرال (صفحه دوم)
انتگرال توابع گویا
تابع نمایی (صفحه اول)
تابع نمایی (صفحه دوم)
محاسبه تقریبی انتگرال
انتگرال های ناسره (صفحه اول)
انتگرال های ناسره (صفحه دوم)
معادلات دیفرانسیل
مدل های رشد و زوال
میدان شیب، قضیه بنیادی و دستگاه های تعینی
تابع های متعالی و معادلات دیفرانسیل
سری های عددی و تابعی
سری های عددی (1)
سری های عددی (2)
سری توانی و توابع تحلیلی (1) (صفحه اول)
سری توانی و توابع تحلیلی (1) (صفحه دوم)
سری توانی و توابع تحلیلی (2) (صفحه اول)
سری توانی و توابع تحلیلی (2) (صفحه دوم)
سری فوریه
سؤالات مسابقه پاتنام
سؤالات مسابقه دانشجویی ریاضی ایران
سؤالات مسابقه بینالمللی ریاضی دانشجویی
ابزارهای ریاضی
Geogebra
ابزارهایی از Geogebra
جامعه جئوجبرای ایران
wolfram
اطلس ریاضی
اطلس مفهومی
اطلس مهارتی
اطلس نگرشی
کتابخانه
طبقهبندی موضوعی کتابهای انگلیسی دانشگاهی
طبقهبندی موضوعی کتابهای فارسی دانشگاهی
طبقهبندی موضوعی کتابهای فارسی دبیرستانی
سری GraTexMat
سری UnGraTexMat
سری LonMatSocLecSer
سری LonMatSocStuTex
کتابسرای پرویز شهریاری
کتابخانه آکسفورد
منطق، شناختشناسی و وحدت علوم
کتابخانه کمبریج
انجمنهای ریاضی
انجمن دانش آموزی
سخنی با دانش آموزان
گروه های علمی و خانه های ریاضی
جمع علمی-ترویجی رستا
خانه ریاضیات اصفهان
انجمن دانشجویی
سخنی با دانشجویان
خبرنامه
مجله شفاهی (دانشکده ریاضی دانشگاه شریف)
مدرسه تابستانی ریاضیات (IPM)
انجمن های علمی
انجمن علمی همبند (انجمن علمی دانشکده ریاضی دانشگاه شریف)
انجمن معلمان
سخنی با معلمان
خبرنامه
انجمن معلمان و دانشجو معلمان
بازی و سرگرمی
اریگامی ریاضی
یادداشت های مقدماتی
فرهنگ نامه نمادها
مکعب و مکعب های کلمبوس
تصاویر
مکعب
مکعب های کلمبوس
پشته مکعب ها
حلقه مکعب ها
گوی مکعب ها
چهاروجهی، هشت وجهی و بیست وجهی
تصاویر
چهاروجهی
بیست وجهی
هشت وجهی
هشت وجهی اسکلتی، مکعب-هشت وجهی اسکلتی و مکعب اسکلتی
تصاویر
هشت وجهی اسکلتی
مکعب-هشت وجهی اسکلتی
مکعب اسکلتی
دوازده وجهی لوزوی، هرم لوزوی و چهاروجهی لوزوی
تصاویر
دوازده وجهی لوزوی
هرم لوزوی
چهاروجهی لوزوی
حلقه چهاروجهی لوزوی دوار، دوازده وجهی لوزوی دوار و ستاره لوزوی
تصاویر
حلقه چهاروجهی لوزوی دوار
دوازده وجهی لوزوی دوار
ستاره لوزوی
دوازده وجهی و دوازده وجهی پیرامونی
تصاویر
دوازده وجهی
دوازده وجهی پیرامونی
تغییر شکل
سرگرمی های هندسی
سرگرمی های هندسی 1
سرگرمی های هندسی 2
سرگرمی های هندسی 3
سرگرمی های هندسی 4
سرگرمی های هندسی 5
سرگرمی های هندسی 6
سرگرمی های هندسی 7
سرگرمی های هندسی 8
سرگرمی های هندسی 9
سرگرمی های هندسی 10
سرگرمی های هندسی 11
سرگرمی های هندسی 12
سرگرمی های هندسی 13
سرگرمی های هندسی 14
سرگرمی های هندسی 15
سرگرمی های هندسی 16
سرگرمی های هندسی 17
سرگرمی های هندسی 18
سرگرمی های هندسی 19
ماز
مازهای ساده
ماز های متوسط
مازهای سخت
شبه سودوکو
مسئلههای مستطیلی-اینابا
توضیحات
مسئلهها
مجلات ریاضی
مجلات برای سطح متوسطه
حل المسائل ریاضی
یکان
آشنایی با ریاضیات
آشتی با ریاضیات
ماهنامه ریاضی
برهان
رشد آموزش ریاضی
مجلّات برای دانشجویان
الگوریتم
دو هفته نامه ریاضی
مجله ریاضی
جنگ ریاضی دانشجو
گویا و گنگ
حلقه
رادیکال دو
خیام / کوشیار
نشر ریاضی
فرهنگ و اندیشه ریاضی
پیک ریاضی
ریاضیات عالی و مقدماتی
مجلات برای معلمان
فرنود
رشد آموزش ریاضی
مجلّات در حال انتشار
فرهنگ و اندیشه ریاضی
نشریه ریاضی و جامعه
میراث علمی اسلام و ایران
اندیشه آماری
تفکر و یادگیری آماری
رشد آموزش ریاضی
رشد برهان ریاضی دوره متوسطه اول
رشد برهان ریاضی دوره متوسطه دوم
جامعه شناسی ریاضی
خبرنامه انجمن ریاضی ایران
دستهبندی موضوعی مقالات برای دانشجویان
دستهبندی موضوعی مقالات برای دانشآموزان
دستهبندی موضوعی مقالات برای معلمان
آموزش ریاضی
مقالات آموزش ریاضی فارسی
مقالات آموزش ریاضی انگلیسی
کتب آموزش ریاضی
فلسفه ریاضی
مقالات فلسفه ریاضی فارسی
مقالات فلسفه ریاضی انگلیسی
کتب فلسفه ریاضی
استعارهها و توصیفها
توصیف ریاضی
توصیف ریاضیدانان
توصیف جامعهٔ ریاضی
تاریخ شاخههای ریاضی
مصاحبه و گفتوگو
تارنوشت ریاضیات
بهار ۱۴۰۲
تابستان ۱۴۰۲
پاییز ۱۴۰۲
زمستان ۱۴۰۲
بهار ۱۴۰۳
تابستان ۱۴۰۳
پاییز ۱۴۰۳
شبکه های اجتماعی
ابرازکده
درباره ما
تماس با ما
جستجو
منبع
GO
صفحه نخست
محتوا کلامی
محتوای تصویری
دکتر بهمن آبادی
ElectroMagnetism1 --Fall 1389
ElectroMagnetism II- Course- Sharif- Spring 1390
دکتر امیر جعفری
1388-Algebraic Geometery
Algebra III-1388
Algebratic Topology-1389
Linear algebra--Sharif-Spring 1390
Topics in Number Theory-1390
دکتر محسن جمالی
Number Theory-Fall1388
دکتر آرش رستگار
Topics in Number Theory- Course- Sharif- Spring 1401
Complex Analysis- Course- Sharif- Spring 1401
Arithmetic Geometry- Course- Sharif- Spring 1401
Topics in Algebraic Topology- Course- Sharif- Spring 1401
Geometric algebraic number theory-1391
دکتر سیاوش شهشهانی
1389-Analysis I
Calculus2-1388
Mathematical Analysis II-Course-Sharif-1390
دکتر شیخ جباری
Quantum Field Theory-Course-IPM-1389
QFT II- Course- IPM- Spring- 1390
دکتر محمد رضا عارف
Information theory- Course- Sharif- Fall 1390
دکتر کسری علیشاهی
Probability-fall-1388
Stochastic Analysis-1388
Randomized Analysis-1388
Statistics-Course-IASBS 1389
Theory of Probability - Course - Sharif -Fall 1389
probability and its application-Course-Sharif-1390
Real Analysis- Course- Sharif- Fall- 1390
مباحث پیشرفته در آمار-۱۳۹۱
دکتر غلامزاده
Algebraic Geometry-1388
دکتر کریم پور
Quantum I-Sharif-Fall 1389
Quantum II-Sharif-Fall 1389
دکتر مهدی گلشنی
Quantom field theory-1389
دکتر مصفا
String Theory I - Sharif - Spring-1390
دکتر رضا مقدسی
سلسله درسهای آموزش ریاضی 2
Vision-Course-Moghaddasi-Sharif-Fall 1389
دکتر نقشینه
Analysis II-1389
Analysis I -1387
Foundations of Mathematics-1389
Mathematical Analysis 2-Course-Amirkabir-1390
دکتر ابوالحسن واعظی
Condensed Matter (Special Topics)-Sharif-Fall-1390
فیلم های آموزشی
درس های دانشکده ریاضی دانشگاه شریف
سایت 3blue1brown
حساب دیفرانسیل
جبر خطی
شبکههای عصبی
معادلات دیفرانسیل
مسئلهها
چرا عدد پی؟
هندسه
آنالیز
توپولوژی
نظریهٔ گروه
علوم کامپیوتر
فیزیک
احتمال
همهگیریها
Lockdown math
متفرقه
خیام خیـــّـام
فرم ثبت نام در خیام خیّام
اطلاعات برگزاری
لینک ورود آنلاین به نشست
ویدیو جلسات برگزار شده
بنیانگذاران
مسائل و مسابقات
مسائل دبستانی
سؤالات المپیاد ششم
سؤلات ۱ تا ۱۰۰
سؤالات ۱۰۱ تا ۲۰۰
سؤالات ۲۰۱ تا ۳۰۰
سؤالات ۳۰۱ تا ۳۴۵
مسائل متوسطه اول
سؤالات فارسی المپیاد هفتم
سؤالات ۱ تا ۱۰۰
سؤالات ۱۰۱ تا ۲۰۰
سؤالات ۲۰۱ تا ۳۰۰
سؤالات ۳۰۱ تا ۴۰۰
سؤالات ۴۰۱ تا ۴۱۹
سؤالات فارسی المپیاد هشتم
سؤالات ۱ تا ۱۰۰
سؤالات ۱۰۱ تا ۲۰۰
سؤالات ۲۰۱ تا ۳۰۰
سؤالات ۳۰۱ تا ۴۰۰
سؤالات ۴۰۱ تا ۴۵۵
سؤالات فارسی المپیاد نهم
سؤالات ۱ تا ۱۰۰
سؤالات ۱۰۱ تا ۲۰۰
سؤالات ۲۰۱ تا ۳۰۰
سؤالات ۳۰۱ تا ۴۰۰
سؤالات ۴۰۱ تا ۴۴۳
سؤالات انگلیسی المپیاد نهم
سؤالات انگلیسی تشریحی المپیاد نهم
مسائل متوسطه دوم
سؤالات پیشنهادی المپیاد بین المللی ریاضی
سؤالات جبر
سؤالات ترکیبیات
سؤالات هندسه
سؤالات نظریه اعداد
سؤالات المپیادهای ریاضی داخلی ایران
سؤالات مرحله اول المپیاد ریاضی ایران
سؤالات مرحله دوم المپیاد ریاضی ایران
سؤالات آزمونهای خلاقیت، دوره تابستان المپیاد ریاضی ایران
سؤالات کلاس دهم
سؤالات کلاس یازدهم
سؤالات کوتاه پاسخ کلاس یازدهم
سؤالات تشریحی کلاس یازدهم
مسائل دانشگاهی
ریاضی 1
عدد
عدد چیست؟
اعداد حقیقی
عملیات جبری و ترسیم های هندسی
اعداد مختلط (1)
اعداد مختلط (2)
اعداد مختلط و تبدیلات هندسی
دنباله های عددی (صفحه اول)
دنباله های عددی (صفحه دوم)
تابع، محاسبه و تقریب
پایداری محاسبه
تابع های پیوسته؛ مثال های ابتدایی
خواص تابع های پیوسته (1)
خواص تابع های پیوسته (2)
مفهوم حد
مشتق
مفهوم مشتق (صفحه اول)
مفهوم مشتق (صفحه دوم)
نتایج اولیه مشتق پذیری (صفحه اول)
نتایج اولیه مشتق پذیری (صفحه دوم)
قاعده زنجیری، نماد لایب نیتس (صفحه اول)
قاعده زنجیری، نماد لایب نیتس (صفحه دوم)
تقریب خطی
نمودار تابع و کاربردهای آن (صفحه اول)
نمودار تابع و کاربردهای آن (صفحه دوم)
بهینه سازی (صفحه اول)
بهینه سازی (صفحه دوم)
چندجمله ای تیلور و تقریب های مرتبه بالا
انتگرال
مفهوم انتگرال (صفحه اول)
مفهوم انتگرال (صفحه دوم)
قضیه بنیادی حساب دیفرانسیل و انتگرال (صفحه اول)
قضیه بنیادی حساب دیفرانسیل و انتگرال (صفحه دوم)
برخی کاربردهای انتگرال (صفحه اول)
برخی کاربردهای انتگرال (صفحه دوم)
دو قضیه مهم انتگرال (صفحه اول)
دو قضیه مهم انتگرال (صفحه دوم)
انتگرال توابع گویا
تابع نمایی (صفحه اول)
تابع نمایی (صفحه دوم)
محاسبه تقریبی انتگرال
انتگرال های ناسره (صفحه اول)
انتگرال های ناسره (صفحه دوم)
معادلات دیفرانسیل
مدل های رشد و زوال
میدان شیب، قضیه بنیادی و دستگاه های تعینی
تابع های متعالی و معادلات دیفرانسیل
سری های عددی و تابعی
سری های عددی (1)
سری های عددی (2)
سری توانی و توابع تحلیلی (1) (صفحه اول)
سری توانی و توابع تحلیلی (1) (صفحه دوم)
سری توانی و توابع تحلیلی (2) (صفحه اول)
سری توانی و توابع تحلیلی (2) (صفحه دوم)
سری فوریه
سؤالات مسابقه پاتنام
سؤالات مسابقه دانشجویی ریاضی ایران
سؤالات مسابقه بینالمللی ریاضی دانشجویی
ابزارهای ریاضی
Geogebra
ابزارهایی از Geogebra
جامعه جئوجبرای ایران
wolfram
اطلس ریاضی
اطلس مفهومی
اطلس مهارتی
اطلس نگرشی
کتابخانه
طبقهبندی موضوعی کتابهای انگلیسی دانشگاهی
طبقهبندی موضوعی کتابهای فارسی دانشگاهی
طبقهبندی موضوعی کتابهای فارسی دبیرستانی
سری GraTexMat
سری UnGraTexMat
سری LonMatSocLecSer
سری LonMatSocStuTex
کتابسرای پرویز شهریاری
کتابخانه آکسفورد
منطق، شناختشناسی و وحدت علوم
کتابخانه کمبریج
انجمنهای ریاضی
انجمن دانش آموزی
سخنی با دانش آموزان
گروه های علمی و خانه های ریاضی
جمع علمی-ترویجی رستا
خانه ریاضیات اصفهان
انجمن دانشجویی
سخنی با دانشجویان
خبرنامه
مجله شفاهی (دانشکده ریاضی دانشگاه شریف)
مدرسه تابستانی ریاضیات (IPM)
انجمن های علمی
انجمن علمی همبند (انجمن علمی دانشکده ریاضی دانشگاه شریف)
انجمن معلمان
سخنی با معلمان
خبرنامه
انجمن معلمان و دانشجو معلمان
بازی و سرگرمی
اریگامی ریاضی
یادداشت های مقدماتی
فرهنگ نامه نمادها
مکعب و مکعب های کلمبوس
تصاویر
مکعب
مکعب های کلمبوس
پشته مکعب ها
حلقه مکعب ها
گوی مکعب ها
چهاروجهی، هشت وجهی و بیست وجهی
تصاویر
چهاروجهی
بیست وجهی
هشت وجهی
هشت وجهی اسکلتی، مکعب-هشت وجهی اسکلتی و مکعب اسکلتی
تصاویر
هشت وجهی اسکلتی
مکعب-هشت وجهی اسکلتی
مکعب اسکلتی
دوازده وجهی لوزوی، هرم لوزوی و چهاروجهی لوزوی
تصاویر
دوازده وجهی لوزوی
هرم لوزوی
چهاروجهی لوزوی
حلقه چهاروجهی لوزوی دوار، دوازده وجهی لوزوی دوار و ستاره لوزوی
تصاویر
حلقه چهاروجهی لوزوی دوار
دوازده وجهی لوزوی دوار
ستاره لوزوی
دوازده وجهی و دوازده وجهی پیرامونی
تصاویر
دوازده وجهی
دوازده وجهی پیرامونی
تغییر شکل
سرگرمی های هندسی
سرگرمی های هندسی 1
سرگرمی های هندسی 2
سرگرمی های هندسی 3
سرگرمی های هندسی 4
سرگرمی های هندسی 5
سرگرمی های هندسی 6
سرگرمی های هندسی 7
سرگرمی های هندسی 8
سرگرمی های هندسی 9
سرگرمی های هندسی 10
سرگرمی های هندسی 11
سرگرمی های هندسی 12
سرگرمی های هندسی 13
سرگرمی های هندسی 14
سرگرمی های هندسی 15
سرگرمی های هندسی 16
سرگرمی های هندسی 17
سرگرمی های هندسی 18
سرگرمی های هندسی 19
ماز
مازهای ساده
ماز های متوسط
مازهای سخت
شبه سودوکو
مسئلههای مستطیلی-اینابا
توضیحات
مسئلهها
مجلات ریاضی
مجلات برای سطح متوسطه
حل المسائل ریاضی
یکان
آشنایی با ریاضیات
آشتی با ریاضیات
ماهنامه ریاضی
برهان
رشد آموزش ریاضی
مجلّات برای دانشجویان
الگوریتم
دو هفته نامه ریاضی
مجله ریاضی
جنگ ریاضی دانشجو
گویا و گنگ
حلقه
رادیکال دو
خیام / کوشیار
نشر ریاضی
فرهنگ و اندیشه ریاضی
پیک ریاضی
ریاضیات عالی و مقدماتی
مجلات برای معلمان
فرنود
رشد آموزش ریاضی
مجلّات در حال انتشار
فرهنگ و اندیشه ریاضی
نشریه ریاضی و جامعه
میراث علمی اسلام و ایران
اندیشه آماری
تفکر و یادگیری آماری
رشد آموزش ریاضی
رشد برهان ریاضی دوره متوسطه اول
رشد برهان ریاضی دوره متوسطه دوم
جامعه شناسی ریاضی
خبرنامه انجمن ریاضی ایران
دستهبندی موضوعی مقالات برای دانشجویان
دستهبندی موضوعی مقالات برای دانشآموزان
دستهبندی موضوعی مقالات برای معلمان
آموزش ریاضی
مقالات آموزش ریاضی فارسی
مقالات آموزش ریاضی انگلیسی
کتب آموزش ریاضی
فلسفه ریاضی
مقالات فلسفه ریاضی فارسی
مقالات فلسفه ریاضی انگلیسی
کتب فلسفه ریاضی
استعارهها و توصیفها
توصیف ریاضی
توصیف ریاضیدانان
توصیف جامعهٔ ریاضی
تاریخ شاخههای ریاضی
مصاحبه و گفتوگو
تارنوشت ریاضیات
بهار ۱۴۰۲
تابستان ۱۴۰۲
پاییز ۱۴۰۲
زمستان ۱۴۰۲
بهار ۱۴۰۳
تابستان ۱۴۰۳
پاییز ۱۴۰۳
شبکه های اجتماعی
ابرازکده
درباره ما
تماس با ما
جستجو
منبع
پژوهش در ریاضیات
صفحه اصلی
تماس با ما
درباره ما
جستجو
ثبتنام
ورود
یکشنبه 1404/09/02
مسیر:
مسائل و مسابقات
>
مسائل متوسطه دوم
>
سؤالات المپیادهای ریاضی داخلی ایران
>
سؤالات مرحله اول المپیاد ریاضی ایران
>
سؤالات مرحله اول المپیاد ریاضی ایران سال ۱۳۹۰
پژوهش در ریاضیات
صفحه نخست
محتوا کلامی
+
محتوای تصویری
+
دکتر بهمن آبادی
ElectroMagnetism1 --Fall 1389
ElectroMagnetism II- Course- Sharif- Spring 1390
+
دکتر امیر جعفری
1388-Algebraic Geometery
Algebra III-1388
Algebratic Topology-1389
Linear algebra--Sharif-Spring 1390
Topics in Number Theory-1390
+
دکتر محسن جمالی
Number Theory-Fall1388
+
دکتر آرش رستگار
Topics in Number Theory- Course- Sharif- Spring 1401
Complex Analysis- Course- Sharif- Spring 1401
Arithmetic Geometry- Course- Sharif- Spring 1401
Topics in Algebraic Topology- Course- Sharif- Spring 1401
Geometric algebraic number theory-1391
+
دکتر سیاوش شهشهانی
1389-Analysis I
Calculus2-1388
Mathematical Analysis II-Course-Sharif-1390
+
دکتر شیخ جباری
Quantum Field Theory-Course-IPM-1389
QFT II- Course- IPM- Spring- 1390
+
دکتر محمد رضا عارف
Information theory- Course- Sharif- Fall 1390
+
دکتر کسری علیشاهی
Probability-fall-1388
Stochastic Analysis-1388
Randomized Analysis-1388
Statistics-Course-IASBS 1389
Theory of Probability - Course - Sharif -Fall 1389
probability and its application-Course-Sharif-1390
Real Analysis- Course- Sharif- Fall- 1390
مباحث پیشرفته در آمار-۱۳۹۱
+
دکتر غلامزاده
Algebraic Geometry-1388
+
دکتر کریم پور
Quantum I-Sharif-Fall 1389
Quantum II-Sharif-Fall 1389
+
دکتر مهدی گلشنی
Quantom field theory-1389
+
دکتر مصفا
String Theory I - Sharif - Spring-1390
+
دکتر رضا مقدسی
سلسله درسهای آموزش ریاضی 2
Vision-Course-Moghaddasi-Sharif-Fall 1389
+
دکتر نقشینه
Analysis II-1389
Analysis I -1387
Foundations of Mathematics-1389
Mathematical Analysis 2-Course-Amirkabir-1390
+
دکتر ابوالحسن واعظی
Condensed Matter (Special Topics)-Sharif-Fall-1390
+
فیلم های آموزشی
درس های دانشکده ریاضی دانشگاه شریف
+
سایت 3blue1brown
حساب دیفرانسیل
جبر خطی
شبکههای عصبی
معادلات دیفرانسیل
مسئلهها
چرا عدد پی؟
هندسه
آنالیز
توپولوژی
نظریهٔ گروه
علوم کامپیوتر
فیزیک
احتمال
همهگیریها
Lockdown math
متفرقه
+
خیام خیـــّـام
فرم ثبت نام در خیام خیّام
اطلاعات برگزاری
لینک ورود آنلاین به نشست
ویدیو جلسات برگزار شده
بنیانگذاران
-
مسائل و مسابقات
+
مسائل دبستانی
+
سؤالات المپیاد ششم
سؤلات ۱ تا ۱۰۰
سؤالات ۱۰۱ تا ۲۰۰
سؤالات ۲۰۱ تا ۳۰۰
سؤالات ۳۰۱ تا ۳۴۵
+
مسائل متوسطه اول
+
سؤالات فارسی المپیاد هفتم
سؤالات ۱ تا ۱۰۰
سؤالات ۱۰۱ تا ۲۰۰
سؤالات ۲۰۱ تا ۳۰۰
سؤالات ۳۰۱ تا ۴۰۰
سؤالات ۴۰۱ تا ۴۱۹
+
سؤالات فارسی المپیاد هشتم
سؤالات ۱ تا ۱۰۰
سؤالات ۱۰۱ تا ۲۰۰
سؤالات ۲۰۱ تا ۳۰۰
سؤالات ۳۰۱ تا ۴۰۰
سؤالات ۴۰۱ تا ۴۵۵
+
سؤالات فارسی المپیاد نهم
سؤالات ۱ تا ۱۰۰
سؤالات ۱۰۱ تا ۲۰۰
سؤالات ۲۰۱ تا ۳۰۰
سؤالات ۳۰۱ تا ۴۰۰
سؤالات ۴۰۱ تا ۴۴۳
سؤالات انگلیسی المپیاد نهم
سؤالات انگلیسی تشریحی المپیاد نهم
-
مسائل متوسطه دوم
+
سؤالات پیشنهادی المپیاد بین المللی ریاضی
سؤالات جبر
سؤالات ترکیبیات
سؤالات هندسه
سؤالات نظریه اعداد
-
سؤالات المپیادهای ریاضی داخلی ایران
سؤالات مرحله اول المپیاد ریاضی ایران
سؤالات مرحله دوم المپیاد ریاضی ایران
سؤالات آزمونهای خلاقیت، دوره تابستان المپیاد ریاضی ایران
سؤالات کلاس دهم
سؤالات کلاس یازدهم
سؤالات کوتاه پاسخ کلاس یازدهم
سؤالات تشریحی کلاس یازدهم
+
مسائل دانشگاهی
+
ریاضی 1
+
عدد
عدد چیست؟
اعداد حقیقی
عملیات جبری و ترسیم های هندسی
اعداد مختلط (1)
اعداد مختلط (2)
اعداد مختلط و تبدیلات هندسی
دنباله های عددی (صفحه اول)
دنباله های عددی (صفحه دوم)
+
تابع، محاسبه و تقریب
پایداری محاسبه
تابع های پیوسته؛ مثال های ابتدایی
خواص تابع های پیوسته (1)
خواص تابع های پیوسته (2)
مفهوم حد
+
مشتق
مفهوم مشتق (صفحه اول)
مفهوم مشتق (صفحه دوم)
نتایج اولیه مشتق پذیری (صفحه اول)
نتایج اولیه مشتق پذیری (صفحه دوم)
قاعده زنجیری، نماد لایب نیتس (صفحه اول)
قاعده زنجیری، نماد لایب نیتس (صفحه دوم)
تقریب خطی
نمودار تابع و کاربردهای آن (صفحه اول)
نمودار تابع و کاربردهای آن (صفحه دوم)
بهینه سازی (صفحه اول)
بهینه سازی (صفحه دوم)
چندجمله ای تیلور و تقریب های مرتبه بالا
+
انتگرال
مفهوم انتگرال (صفحه اول)
مفهوم انتگرال (صفحه دوم)
قضیه بنیادی حساب دیفرانسیل و انتگرال (صفحه اول)
قضیه بنیادی حساب دیفرانسیل و انتگرال (صفحه دوم)
برخی کاربردهای انتگرال (صفحه اول)
برخی کاربردهای انتگرال (صفحه دوم)
دو قضیه مهم انتگرال (صفحه اول)
دو قضیه مهم انتگرال (صفحه دوم)
انتگرال توابع گویا
تابع نمایی (صفحه اول)
تابع نمایی (صفحه دوم)
محاسبه تقریبی انتگرال
انتگرال های ناسره (صفحه اول)
انتگرال های ناسره (صفحه دوم)
+
معادلات دیفرانسیل
مدل های رشد و زوال
میدان شیب، قضیه بنیادی و دستگاه های تعینی
تابع های متعالی و معادلات دیفرانسیل
+
سری های عددی و تابعی
سری های عددی (1)
سری های عددی (2)
سری توانی و توابع تحلیلی (1) (صفحه اول)
سری توانی و توابع تحلیلی (1) (صفحه دوم)
سری توانی و توابع تحلیلی (2) (صفحه اول)
سری توانی و توابع تحلیلی (2) (صفحه دوم)
سری فوریه
سؤالات مسابقه پاتنام
سؤالات مسابقه دانشجویی ریاضی ایران
سؤالات مسابقه بینالمللی ریاضی دانشجویی
+
ابزارهای ریاضی
Geogebra
ابزارهایی از Geogebra
جامعه جئوجبرای ایران
wolfram
+
اطلس ریاضی
اطلس مفهومی
اطلس مهارتی
اطلس نگرشی
+
کتابخانه
طبقهبندی موضوعی کتابهای انگلیسی دانشگاهی
طبقهبندی موضوعی کتابهای فارسی دانشگاهی
طبقهبندی موضوعی کتابهای فارسی دبیرستانی
سری GraTexMat
سری UnGraTexMat
سری LonMatSocLecSer
سری LonMatSocStuTex
کتابسرای پرویز شهریاری
کتابخانه آکسفورد
منطق، شناختشناسی و وحدت علوم
کتابخانه کمبریج
+
انجمنهای ریاضی
+
انجمن دانش آموزی
سخنی با دانش آموزان
+
گروه های علمی و خانه های ریاضی
جمع علمی-ترویجی رستا
خانه ریاضیات اصفهان
+
انجمن دانشجویی
سخنی با دانشجویان
+
خبرنامه
مجله شفاهی (دانشکده ریاضی دانشگاه شریف)
مدرسه تابستانی ریاضیات (IPM)
+
انجمن های علمی
انجمن علمی همبند (انجمن علمی دانشکده ریاضی دانشگاه شریف)
+
انجمن معلمان
سخنی با معلمان
خبرنامه
انجمن معلمان و دانشجو معلمان
+
بازی و سرگرمی
+
اریگامی ریاضی
یادداشت های مقدماتی
فرهنگ نامه نمادها
+
مکعب و مکعب های کلمبوس
تصاویر
مکعب
مکعب های کلمبوس
پشته مکعب ها
حلقه مکعب ها
گوی مکعب ها
+
چهاروجهی، هشت وجهی و بیست وجهی
تصاویر
چهاروجهی
بیست وجهی
هشت وجهی
+
هشت وجهی اسکلتی، مکعب-هشت وجهی اسکلتی و مکعب اسکلتی
تصاویر
هشت وجهی اسکلتی
مکعب-هشت وجهی اسکلتی
مکعب اسکلتی
+
دوازده وجهی لوزوی، هرم لوزوی و چهاروجهی لوزوی
تصاویر
دوازده وجهی لوزوی
هرم لوزوی
چهاروجهی لوزوی
+
حلقه چهاروجهی لوزوی دوار، دوازده وجهی لوزوی دوار و ستاره لوزوی
تصاویر
حلقه چهاروجهی لوزوی دوار
دوازده وجهی لوزوی دوار
ستاره لوزوی
+
دوازده وجهی و دوازده وجهی پیرامونی
تصاویر
دوازده وجهی
دوازده وجهی پیرامونی
تغییر شکل
+
سرگرمی های هندسی
سرگرمی های هندسی 1
سرگرمی های هندسی 2
سرگرمی های هندسی 3
سرگرمی های هندسی 4
سرگرمی های هندسی 5
سرگرمی های هندسی 6
سرگرمی های هندسی 7
سرگرمی های هندسی 8
سرگرمی های هندسی 9
سرگرمی های هندسی 10
سرگرمی های هندسی 11
سرگرمی های هندسی 12
سرگرمی های هندسی 13
سرگرمی های هندسی 14
سرگرمی های هندسی 15
سرگرمی های هندسی 16
سرگرمی های هندسی 17
سرگرمی های هندسی 18
سرگرمی های هندسی 19
+
ماز
مازهای ساده
ماز های متوسط
مازهای سخت
شبه سودوکو
+
مسئلههای مستطیلی-اینابا
توضیحات
مسئلهها
+
مجلات ریاضی
+
مجلات برای سطح متوسطه
حل المسائل ریاضی
یکان
آشنایی با ریاضیات
آشتی با ریاضیات
ماهنامه ریاضی
برهان
رشد آموزش ریاضی
+
مجلّات برای دانشجویان
الگوریتم
دو هفته نامه ریاضی
مجله ریاضی
جنگ ریاضی دانشجو
گویا و گنگ
حلقه
رادیکال دو
خیام / کوشیار
نشر ریاضی
فرهنگ و اندیشه ریاضی
پیک ریاضی
ریاضیات عالی و مقدماتی
+
مجلات برای معلمان
فرنود
رشد آموزش ریاضی
+
مجلّات در حال انتشار
فرهنگ و اندیشه ریاضی
نشریه ریاضی و جامعه
میراث علمی اسلام و ایران
اندیشه آماری
تفکر و یادگیری آماری
رشد آموزش ریاضی
رشد برهان ریاضی دوره متوسطه اول
رشد برهان ریاضی دوره متوسطه دوم
جامعه شناسی ریاضی
خبرنامه انجمن ریاضی ایران
دستهبندی موضوعی مقالات برای دانشجویان
دستهبندی موضوعی مقالات برای دانشآموزان
دستهبندی موضوعی مقالات برای معلمان
+
آموزش ریاضی
مقالات آموزش ریاضی فارسی
مقالات آموزش ریاضی انگلیسی
کتب آموزش ریاضی
+
فلسفه ریاضی
مقالات فلسفه ریاضی فارسی
مقالات فلسفه ریاضی انگلیسی
کتب فلسفه ریاضی
+
استعارهها و توصیفها
توصیف ریاضی
توصیف ریاضیدانان
توصیف جامعهٔ ریاضی
تاریخ شاخههای ریاضی
مصاحبه و گفتوگو
+
تارنوشت ریاضیات
بهار ۱۴۰۲
تابستان ۱۴۰۲
پاییز ۱۴۰۲
زمستان ۱۴۰۲
بهار ۱۴۰۳
تابستان ۱۴۰۳
پاییز ۱۴۰۳
+
شبکه های اجتماعی
ابرازکده
درباره ما
تماس با ما
جستجو
منبع
راه های ارتباطی
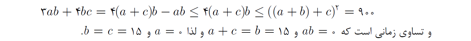
راهحل
راهحل
راهحل
راهحل
راهحل
راهحل
راهحل
راهحل
راهحل
راهحل
راهحل
راهحل
راهحل
راهحل
راهحل
راهحل
راهحل
راهحل
راهحل
راهحل
راهحل
راهحل
راهحل
راهحل
راهحل